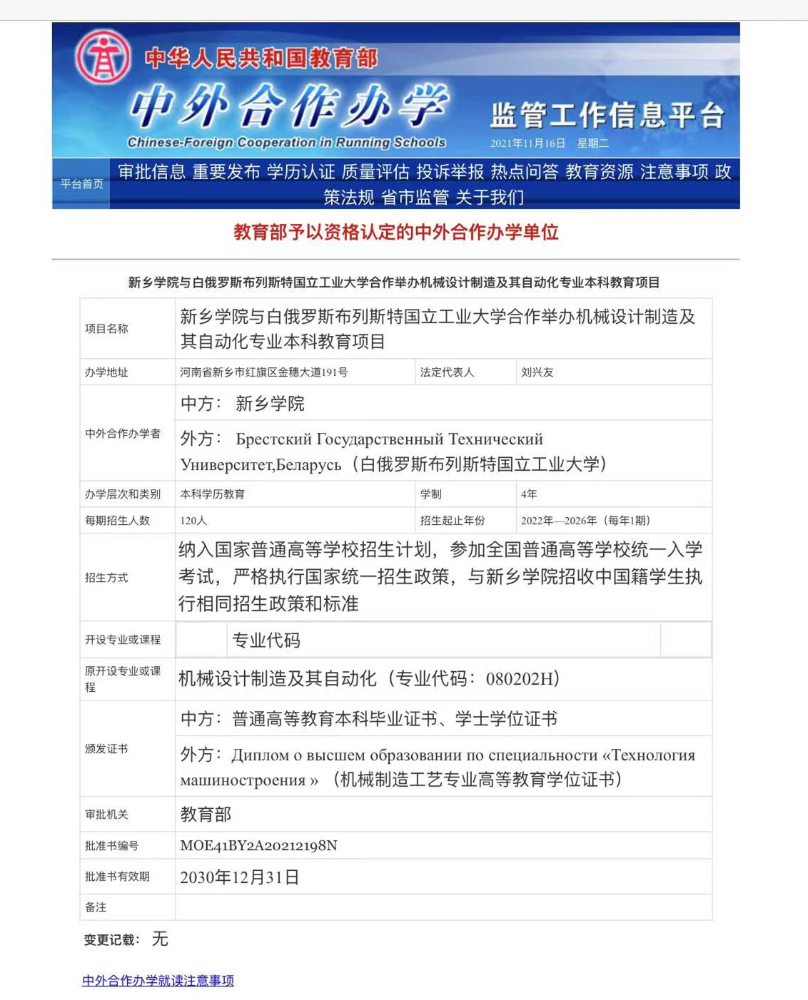
近日,教育部发布了《关于批准2021年上半年中外合作办学项目的通知》(教外函[2021]35号),我校与白俄罗斯布列斯特国立工业大学合作举办机械设计制造及其自动化专业本科教育项目成功获批(批准书编号:MOE41BY2A20212198N)。该项目是我校继中美生物技术专业本科教育项目后,获批的第二个中外合作办学本科教育项目。该项目学制四年,纳入国家普通高等教育招生计划,将于2022年招生,计划招收120人。项目采用“4+0”双学位培养模式,学生无需出国,完成双方共同制定的人才培养方案及论文答辩,可获得白俄罗斯布列斯特国立工业大学机械制造工艺专业高等教育学位证书。项目申报期间,在学校领导指导及相关部门协助下,2138CC太阳集团克服水灾、疫情期间带来的困难,项目一次申报获教育部批准,高质量完成了项目申报工作。
近年来,2138CC太阳集团在校党委正确领导下,秉持“开放、包容、求实、创新”的校训,定期开展国际教育展活动,邀请美国、英国、新西兰、白俄罗斯、俄罗斯、爱尔兰、马来西亚等国家大学参展。选派学生去国外大学学习,选派汉语志愿者去泰国黎逸府红莲花中学工作,传播中国文化,讲好中国故事。促进我校与“一带一路”沿线国家教育的合作交流、人文交流,提升新时代我校教育对外开放水平,推动我校与国外高校进行合作办学、合作研究、合作交流、合作就业的新发展。
布列斯特国立工业大学,独联体国家顶尖高校之一,学校现有机械制造系、建筑工程系、信息技术系、经济管理系、水利工程系、继续教育学院等。开设有本科、硕士及博士相关专业,优势专业为机械工程及工程建筑,近五年来,布列斯特国立工业大学在国际合作项目中承担多项国际科研项目,与超过30个国家,150所著名大学保持密切的合作关系,现在已逐渐成为培养工程技术干部、建筑师的重要中心机构。该校是白俄罗斯共和国排名前三的工科类大学。
(教育部网站链接:https://www.crs.jsj.edu.cn/aproval/detail/2997)
